Elke dag stappen miljoenen mensen in hun auto voor werk, school of een bezoek aan familie. Voor de meesten verloopt de rit zonder problemen, maar achter de cijfers gaat een pijnlijke realiteit schuil: elk jaar komen in de Verenigde Staten zo’n 40.000 mensen om bij verkeersongelukken. Het is een crisis die nauwelijks nog opvalt, maar wel duizenden gezinnen in rouw achterlaat.
Technologie als redder op de weg
De vraag rijst: kan technologie helpen om deze golf van leed te keren? Steeds vaker wordt het antwoord gezocht in kunstmatige intelligentie. Niet met dure camera’s langs de wegen of nieuwe infrastructuur, maar door te kijken naar wat er al dagelijks rondrijdt: auto’s zelf.
Cities test AI vision sensors for traffic and pedestrian safetyAI-enabled cameras provide data for city traffic management and can alert motorists to pedestrians in low-vision conditions. |
Auto’s die data doorgeven
Stel je voor dat elke auto fungeert als een bewegende sensor. Rijgedrag, snelheid, plotselinge bewegingen of zelfs de staat van het wegdek – alles kan anoniem worden verzameld en doorgegeven. Zo ontstaat er een virtueel netwerk dat de weg in realtime leest en begrijpt.
AI technology targets traffic safety, aims to reduce 40,000 annual U.S. roadway deathsAi technology is being used all around us, and now, to help prevent traffic accidents. |
Niet wachten op een noodoproep
Tot nu toe werd vaak pas actie ondernomen nadat iemand het alarmnummer had gebeld. Maar slimme systemen kunnen signaleren dat er iets misgaat nog vóórdat er een ongeluk gebeurt. Een auto die slingert, een file die plots ontstaat of een weg die gevaarlijk glad wordt: AI kan het sneller herkennen dan een mens.
|
New AI Traffic Lights Take Over American Roads - We Build ValueFrom Texas to Florida, new traffic management systems are being introduced, including smart traffic lights, software and self-driving taxis: discover more. |
Context is de sleutel
Het gaat niet alleen om locaties waar in het verleden ongelukken plaatsvonden. Moderne systemen combineren veel meer factoren: weersomstandigheden, tijdstip, evenementen in de buurt, wegwerkzaamheden en het gedrag van andere weggebruikers. Hierdoor ontstaat een dynamisch risicoprofiel dat steeds verandert met de situatie op de weg.
|
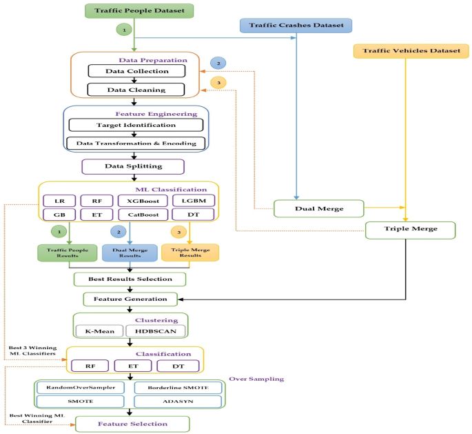
AI-based prediction of traffic crash severity for improving road safety and transportation efficiency - Scientific ReportsEnsuring safe transportation requires a comprehensive understanding of driving behaviors and road safety to mitigate traffic crashes, reduce risks and enhance mobility. This study introduces an AI-driven machine learning (ML) framework for traffic crash severity prediction, utilizing a large-scale dataset of over 2.26 million records. By integrating human, crash-specific, and vehicle-related factors, the model improves predictive accuracy and reliability. The methodology incorporates feature engineering, clustering techniques such as K-Means and HDBSCAN, with oversampling methods such as RandomOverSampler, SMOTE, Borderline-SMOTE, and ADASYN to address class imbalance, along with Correlation-Based Feature Selection (CFS) and Recursive Featu |
Getest in de praktijk
Deze technologie klinkt futuristisch, maar is al in de praktijk getest. In verschillende regio’s wordt geëxperimenteerd met verkeersdata die op deze manier wordt verzameld en verwerkt. De resultaten tonen aan dat incidenten sneller in beeld komen en dat hulpdiensten beter voorbereid kunnen reageren.
Van data naar levensredding
De belofte is groot: elke seconde telt, en elke vroegtijdige waarschuwing kan levens redden. Het doel is niet minder dan een forse daling van de jaarlijkse dodentol – misschien zelfs de droom van nul verkeersdoden, waar veel steden en landen van dromen.
De weg naar Vision Zero
De gedachte dat auto’s niet alleen vervoermiddelen zijn, maar ook bondgenoten in verkeersveiligheid, klinkt misschien futuristisch. Toch kan dit de sleutel zijn naar een samenleving waarin verkeersdoden niet langer als onvermijdelijk worden beschouwd. AI als stille passagier, die meekijkt en meedenkt, zou wel eens het verschil kunnen maken.
|
6 Ways AI is Making Transportation Safer and More EfficientDiscover how AI is transforming transportation with enhanced traffic management, autonomous vehicles, and eco-friendly innovations. |









